色情影片
郭颖博士在《沉积学报》上发表题为“不同流量砂质辫状河沉积演化与构型差异解析——基于沉积数值模拟实验研究”的研究论文。
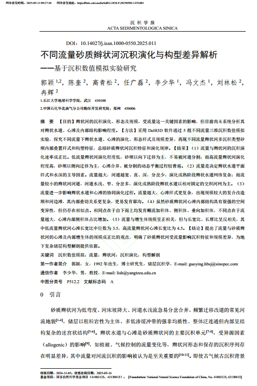
该研究是采用Delft3D软件通过5组不同流量三维沉积数值模拟实验,探究不同流量下辫状水道、心滩的演化、形态样式及规模差异,再现不同流量辫状河多沉积类型砂坝内部叠置样式和构型特征。研究结果表明:流量决定了辫状水道平面样式和水深,并进一步影响辫状水道和心滩的协同演化过程。流量越大,心滩样式更复杂,出现规模较大的复合改造坝和河边滩,其内部叠切关系更复杂,更易发育窜沟。虽然砂质辫状河心滩内部结构具有很强的空间变异性,但仍存在相似点。相同点在于自下而上均发育顺流加积体、侧积体、垂向加积体,不同点在于流量越大,心滩内部侧积体占比增加。而且流量与增生体规模呈正相关,但与长宽比、长厚比呈反相关。
文章还提出心滩的储层非均质性与不同类型增生体的叠置样式有关,因此,储层的开发需要考虑不同类型心滩内部增生体类型、结构及叠切关系。本文从辫状河的沉积过程和演变中获得的见解,尤其是对心滩内部结构的解剖可用于精细的地下油气藏描述,指导油气藏的高效开发。

图高、低流量砂质辫状河演化过程对比
论文链接:不同流量砂质辫状河沉积演化与构型差异解析——基于沉积数值模拟实验研究 - 中国知网 (cnki.net)
